Sæd-kritikk til Helse Fonna

Sædgiverregisteret skal sikre at barn født med donorsæd kan få vite hvem giveren er. Nå får registeret kritikk for mangelfulle rutiner.
«Helseforetaket har mangelfull rutine for registrering og vedlikehold av sporbarhetsopplysninger i det sentrale sædgiverregisteret.
Mangelfull styring og ledelse av aktiviteten medfører økt fare for feil som kan få konsekvenser for barnets rett til opplysninger om donors identitet når barnet har fylt 18 år», konkluderer Statens helsetilsyn etter et tilsyn hos Helse Fonna.
Rett til å vite
Barn som er født etter assistert befruktning ved hjelp av donorsæd, har rett til opplysninger om sædgivers identitet når de fyller 18 år.
Hvis et barn er usikker på om det er unnfanget ved donorsæd, har barnet rett til å få opplysninger om dette er tilfelle eller ikke.
De første blir 18 år i 2023
Det er to sædbanker i Norge, en ved Helse Fonna og en ved Oslo universitetssykehus. I tillegg finnes det flere private fertilitetsklinikker som får sæd fra utenlandske sædbanker. Ifølge Statens helsetilsyn kommer den utenlandske sæden fra to danske sædbanker.
Anonymitet for sædgivere ble opphevet i 2005. De første barna som har rett på opplysninger om donors identitet, fyller 18 år i 2023. Barnet har da rett på å få vite navn og adresse på den som donerte sæden.
Et sentralt sædgiverregister er derfor opprettet for å sikre at barnet får disse opplysningene om det ønsker det. Helse Fonna HF drifter registeret.
Avvik og merknad
Nå har Statens helsetilsyn vært på besøk ved det sentrale sædgiverregisteret, og kommer med flere påpekninger, blant annet på hvordan sporbarhet av sæddonorer sikres.
Helseforetaket har fått ett avvik og en merknad.
Berit Haaland er direktør for kirurgisk klinikk ved Helse Fonna. Hun er ikke overrasket.
– Vi har en utfordring med å registrere den utenlandske sæden som kommer fra private fertilitetsklinikker.
– Det har vært komplisert å få registrert utenlandske donorer, spesielt de danske, i vår database. Årsaken er blant annet at det er forskjellige lovverk for sæddonasjon i de ulike landene. Vi har derfor bedt Helsedirektoratet om hjelp til å løse dette, sier hun.
Mangelfull rutine
Statens helsetilsyn mener Helse Fonna har avvik fra flere krav i forskriften om krav til kvalitet og sikkerhet ved håndtering av humane celler og vev:
§ 7 Krav til personalets kompetanse
§ 8 Internkontroll
§ 28 Donors og mottakers identitet
§ 40 Sporbarhet
§ 41 Felles europeisk kode
Tilsynet påpeker blant annet at Helse Fonna ikke har gjennomført internrevisjon med driften av sædgiverregisteret de siste to årene, og at prosedyren for drift ikke beskriver alle oppgavene som skal gjøres.
I rapporten påpekes det også at donorkodene som skal sikre at barna kan få vite navn og adresse på donoren når de fyller 18, ikke følger europeisk standard. Standarden er obligatorisk for alle EU- og EØS-land.
«Økt fare for feil»
«Det sentrale for Helsetilsynet i denne saken er om Helse Fonna sikrer sporbarhet mellom donor og barn født etter assistert befruktning med donorsæd, slik at barnets rett til opplysninger kan oppfylles,» skriver Statens helsetilsyn, og konkluderer med at det er økt fare for feil som kan få konsekvenser for barnets rett til opplysninger om donors identitet når barnet har fylt 18 år.
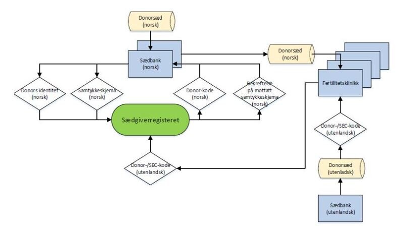
Helsetilsynet beskriver praksisen ved Sædgiverregisteret slik:
Generering og registrering av donorkode for norske donorer
- Sædgiverregisteret genererer koder for sæd donert i Norge. Kodene utleveres til aktuell sædbank for bruk ved merking og registrering av donert sæd. Donorkodene som genereres er bygget opp ved bruk av årstall og løpenummer.
Arkivering av data for donorsæd mottatt fra danske sædbanker
- Sædgiverregisteret mottar papirlister sendt i posten fra fertilitetsklinikkene med informasjon om donorsæd levert fra danske sædbanker. Listene består av donorkoder og navn på sædbanken som har levert sæden. Enkelte av listene som ble fremlagt under tilsynsbesøket inneholdt også antall barn født med donorsæd og fødselsdato på barna. Listene var oppbevart i et arkivskap ved Helse Fonna.
Oppdatering av det elektroniske sædgiverregisteret
- Under tilsynsbesøket ble det opplyst at sædgiverregisteret ikke mottar bekreftelse fra de norske sædbankene når donoren er godkjent. Sædgiverregisteret har ingen rutine på å innhente, motta og slette alle opplysninger, inkludert donorkode, for sæddonorer som ikke blir godkjent.

Må be om sporbar kode fra fertilitetsklinikkene
I en merknad skriver tilsynet:
«Sædgiverregisteret mottar lister fra fertilitetsklinikkene med
donorkoder for sæd som er mottatt fra utenlandske sædbanker.
Listene arkiveres i sædgiverregisteret.
Tilsynsmyndighetene forutsetter at Helse Fonna HF informerer
fertilitetsklinikkene om at felles europeisk kode (SEC) skal føres
opp på listene for donorsæd som er mottatt etter at regelverket om
bruk av denne koden trådte i kraft,» heter det i merknaden.
SEC (Single European Code) er en kode som ivaretar sporbarheten til sæden.
Bruk av SEC er lovpålagt i hele EU-/EØS-området, og ble obligatorisk fra april i fjor.
Koden er entydig og sikrer at det er korrekt identifisering av donoren. SEC sikrer også sporbarhet for sæden og sædbanken den leveres fra, slik at det ikke skal være mulig å forveksle.
Venter på nytt elektronisk register
SEC-koden, som er en kombinasjon av 40 bokstaver og tall, lar seg ikke integrere i datasystemene i det norske registeret, ifølge klinikkdirektør Berit Haaland.
– Det eksisterende sæddonorregisteret kan ikke ta imot SEC-koder. Det betyr at verken norske eller utenlandske donorer i dag kan lagres i det eksisterende sentrale sæddonorregisteret med SEC-kode, sier hun.
I stedet får donorene en annen type kode:
– Sæddonorregisteret har valgt å fortsette å registrere løpenummer og årstall av donorer fra Rikshospitalet og utgi donorkode som løpende nummer, sier Haaland.
Donorkodene skal konverteres til SEC-koder når nytt elektronisk donorregister er ferdig, opplyser hun.
– Vi har lenge vært i dialog med Helsedirektoratet om denne problemstillingen for å få et nytt register på plass, men det er uklart når dette vil skje, sier Haaland.
Lover at alle donorer etter 2005 kan spores
– Helsetilsynet bemerker også at vi ikke har etterlyst SEC-koden fra utenlandske donorer som brukes hos de private fertilitetsklinikkene. I dag har vi et manuelt system på utenlandske donorer. Vi er avhengig av at de private klinikkene melder inn opplysninger til sædregisteret, sier Haaland.
Ifølge Haaland har helseforetaket kontroll på at opplysningene blir lagret forsvarlig.
Ifølge rapporten og et brev Helse Fonna har sendt til Helsedirektoratet, lagres opplysningene om utenlandske donorer på papir. Papirene ligger i et låst arkivskap.
– Kan du forsikre at alle de barna som er født med utenlandsk donorsæd fra 2005 og frem til i dag, har mulighet til å få donors navn og adresse fra Sæddonorregisteret når de fyller 18 år?
– Ja, det kan vi, sier hun.
I Veileder om assistert befruktningdonorsæd fra 2015 heter det at: «sæd kan ikke utleveres til assistert befruktning før donors navn og fødselsnummer er slettet fra det lokale sædbankregisteret.»
– Skal ikke også de private fertilitetsklinikkene slette opplysninger om donors navn og adresse etter at sæden er gitt?
– Jo. Det er opp til Helsetilsynet å følge opp at dette blir fulgt, vi som registereier har ikke dette ansvaret, sier Haaland.
– Lite antall
Det nasjonale sædgiverregisteret ble lagt til Fertilitetsklinikken ved Helse Fonna da det ble etablert i 2005. Der er det også en sædbank.
I 2008 ble registeret flyttet over til Gynekologisk avdeling ved Helse Fonna, etter at en lovendring satte som krav at registeret til den lokale sædbanken og sædgiverregisteret skulle ha «fullstendige nettverksmessige skiller».
Det blir registrert om lag 30 norske donorer hvert år, og 4 utenlandske.
– Dette er et lite antall, og vi har god kontroll på det. Vi kan spore de ungene som er født etter 2005. Men vi har altså ikke etterspurt SEC-koder, og det må vi nå få et system på, sier hun.
Vil senke aldersgrense
I dag er det slik at sæd fra én donor kan bli brukt til å hjelpe inntil åtte barn til verden, fordelt på seks familier.
I mai gikk stortingsflertallet inn for at begrensningen for bruk av donorsæd blir satt til antall familier per donor, ikke antall barn per donor, ifølge Bioteknologirådet.
Stortingsflertallet vil også senke aldersgrensen til 15 år for når barnet skal rett til å vite donors identitet. Det er også flertall for å gi foreldre plikt til å fortelle barnet at det er unnfanget med donorsæd. Disse og flere endringer i bioteknologiloven ligger nå hos Helse- og omsorgsdepartementet, som skal utarbeide et nytt lovforslag.
Donoren har ingen rettigheter eller plikter overfor barna og får ingen opplysninger om identiteten til barnet eller barnets foreldre.
Statens helsetilsynet vil ha en tiltaksplan fra Helse Fonna, samt en beskrivelse av hvordan planen skal følges opp, og ber om svar innen 25. oktober.








0 Kommentarer