Opplæring i deeskalering: følger for sykepleierstudenters ferdigheter og selvtillit
Sammendrag
Bakgrunn: Opplæring i deeskalering er bredt anbefalt for å redusere voldelige hendelser på arbeidsplassen, men er sjelden en del av pensumet for sykepleierutdanning. Forskning tyder på at sykepleierstudenter bør lære seg ferdigheter som gjør dem i stand til å møte voldsproblematikk på en hensiktsmessig måte.
Hensikt: Å teste hvorvidt opplæring i deeskalering kan forbedre sykepleierstudentenes ferdigheter i deeskalering og gi dem økt mestringstrygghet i møte med aggressive pasienter.
Metode: Studien var designet som en klyngerandomisert kontrollert studie som omfattet tre klynger (klasser) av tredjeårs sykepleierstudenter, som enten ble tilordnet intervensjonsgruppen (to klasser, n = 35) eller kontrollgruppen (én klasse, n = 10). Data ble samlet inn på en norsk sykepleierhøyskole i februar, august og november 2019. For hver klasse ble alle data samlet inn over en periode på fem timer i løpet av én dag. Alle deltakerne ble eksponert for to simuleringsscenarioer. Intervensjonsgruppen deltok i 50 minutters opplæring i deeskalering mellom scenarioene. Det primære utfallet var ferdigheter i deeskalering, og det sekundære utfallet var mestringstrygghet i møte med aggressive pasienter. For å måle ferdigheter i deeskalering ble det brukt videoer av deltakerne under de to simuleringsscenarioene til å samle inn data før og etter intervensjon. Engelsk modifisert skala for deeskalering av aggressiv atferd – EMDABS ble brukt til å kode videoene. Mestringstrygghet i møte med aggressive pasienter ble innhentet gjennom et validert spørreskjema for selvrapportering før og etter de to simuleringsscenarioene, pre- og post-intervensjon.
Resultat: Etter å ha deltatt i opplæringen i deeskalering, utviste studentene i intervensjonsgruppen positive endringer i ferdigheter i deeskalering sammenliknet med kontrollgruppen. Når det gjaldt mestringstrygghet i møte med aggressive pasienter, forbedret begge gruppenes skår seg etter at de hadde deltatt i simuleringsscenarioer, men den største forbedringen skjedde etter at de hadde deltatt i opplæringen i deeskalering.
Konklusjon: Resultatene antyder at opplæring i deeskalering har potensial til å øke sykepleierstudentenes ferdigheter i deeskalering og gi dem økt mestringstrygghet i møte med aggressive pasienter. Grunnet denne studiens begrensninger er replikering med større utvalg nødvendig.
Referer til artikkelen
Nag T, Gjestad R, Senneseth M. Opplæring i deeskalering: følger for sykepleierstudenters ferdigheter og selvtillit. Sykepleien Forskning. 2023;18(92716):e-92716. DOI: 10.4220/Sykepleienf.2023.92716
Introduksjon
Vold på arbeidsplassen er et stort problem for helsepersonell verden over (1). Dette kan få alvorlige konsekvenser både på individ- og organisasjonsnivå (2). Vold kan medføre fysiske og følelsesmessige skader, føre til økt sykefravær, nedsatt jobbtilfredshet og økt gjennomtrekk av ansatte (3–5).
Sykepleiere er spesielt utsatt for vold på arbeidsplassen, og sykepleierstudenter kan være spesielt sårbare for konsekvensene av dette (6–9). I siste instans kan voldshendelser være en medvirkende årsak når sykepleierstudenter overveier å forlate yrket (7).
Nasjonale og globale organisasjoner anbefaler systematiske opplæringstiltak for å bekjempe vold på arbeidsplassen (10, 11). Historisk sett har helsepersonell ofte ansett restriktive pasientintervensjoner som en trygg og effektiv tilnærming til å håndtere vold (12).
Nyere praksisstandarder har imidlertid beveget seg mot en mer pasientsentrert og mindre restriktiv tilnærming (15). Storbritannias National Institute for Health and Care Excellence (NICE) anbefaler bruk av deeskaleringsteknikker for å forhindre voldelige hendelser (16).
Deeskalering har blitt definert som å «snakke med en sint eller agitert tjenestebruker på en slik måte at vold unngås og personen gjenvinner ro og selvkontroll» (16, s. 30). Denne kommunikative tilnærmingen til aggressiv atferd anses som mer verdig og human, med mindre bruk av tvang sammenliknet med fysisk intervensjon (17).
En gjennomgang av evidensgrunnlaget for deeskalering viste at de som får opplæring i deeskalering, oppnår en økt grad av kunnskap og trygghet (18). Imidlertid finnes det fortsatt utilstrekkelig belegg for hvor effektivt det er for å forbedre personalets ferdigheter (14, 15, 19, 20), og det er gjennomført få eksperimentelle studier som inkluderer kontrollgrupper (13, 21).
De fire helseregionene i Norge har de siste årene i fellesskap utviklet et nasjonalt personalopplæringsprogram kalt «Møte med aggresjonsproblematikk» (MAP), som er basert på eksisterende internasjonal litteratur og forskning på området aggresjonshåndtering (22). Dette programmet blir nå innført over hele Norge.
En av hoveddelene i dette programmet er opplæringen i deeskalering, som fokuserer på å skape et trygt rom både fysisk og psykisk (23), opptre empatisk og utforske den andres ståsted (24), og løse underliggende uro gjennom å samarbeide om problemløsing (23).
Opplæring i deeskalering kan ha et stort potensial for å fremme deeskalerende atferd blant sykepleiere, men det foreligger begrenset kunnskap om i hvilken grad slik opplæring faktisk bidrar til å forbedre ferdigheter. I lys av den nylige landsomfattende innføringen er målet med denne studien å teste opplæringen i deeskalering som brukes i MAP-modellen, opp mot sykepleierstudentenes ferdigheter i deeskalering og mestringstrygghet i møte med aggressive pasienter.
Metode
Målsettinger
Målet med denne studien er å teste følgene av den korte opplæringen i deeskalering som er brukt i MAP-modellen, opp mot sykepleierstudentenes ferdigheter i deeskalering og mestringstrygghet i møte med aggressive pasienter.
Studiens mål er å teste to hypoteser:
- Opplæring i deeskalering vil forbedre sykepleierstudentenes ferdigheter i deeskalering.
- Opplæring i deeskalering vil forbedre sykepleierstudentenes mestringstrygghet i møte med aggressive pasienter.
Studiens primære utfall er ferdigheter i deeskalering, mens mestringstrygghet i møte med aggressive pasienter er et sekundært utfall.
Design
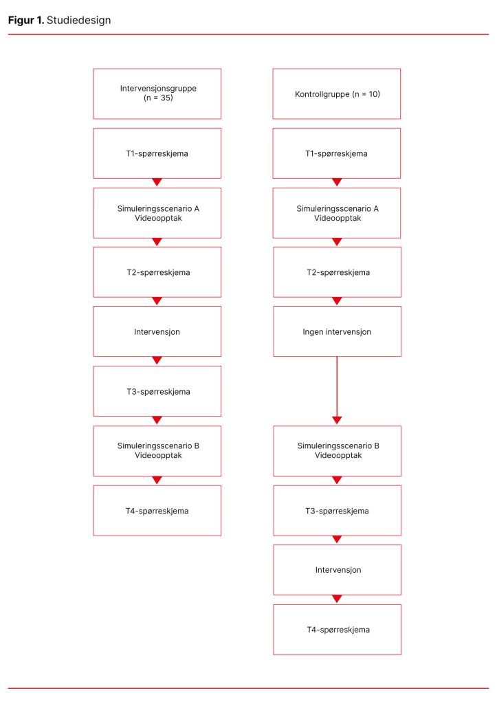
En klyngerandomisert kontrollert studie med et pre/post-design ble utført for å teste de to hypotesene (figur 1). Over en periode på ett år (2019) ble de tre klassene av tredjeårs sykepleierstudenter ved en norsk høyskole tilfeldig tilordnet enten intervensjons- eller kontrollgruppen. Klassene representerte naturlige klynger.
Randomiseringssekvensen ble opprettet ved hjelp av funksjonen for tilfeldige tall i Microsoft Excel (2016) (25) før rekrutteringen. To av klyngene ble tilordnet til intervensjonsgruppen, og én klynge til kontrollgruppen. Alle de tre klyngene var blindet; deltakerne visste ikke hvilken gruppe de var blitt tilordnet til.
Av etiske årsaker krevde høyskolen studentene ble rekruttert fra, at alle deltakerne måtte motta intervensjonen uavhengig av gruppetilordning. Deltakerne i kontrollgruppen mottok derfor også intervensjonen, men ikke før datasamlingen for det primære utfallet var fullført (figur 1).
Utvalg og deltakere
Innenfor de tre klyngene (klassene) av tredjeårs sykepleierstudenter ble det trukket et utvalg basert på selvseleksjon. De tre klassene besto av henholdsvis 61, 63 og 59 studenter. Et flytdiagram over studiedeltakerne er skissert i figur 2.
Alle studentene i de tre klassene ble invitert til å delta i eksperimentet. Inklusjonskriteriet var at de både kunne forstå og kommunisere på norsk. Til sammen 47 studenter ga sitt informerte samtykke. To trakk seg fra deltakelse, og studien omfattet dermed 45 deltakere. Flertallet av deltakerne var kvinner.
Mer enn 70 prosent hadde ingen tidligere opplæring i håndtering av aggresjon. Ti studenter ble tilordnet til kontrollgruppen, og 35 til intervensjonsgruppen. Størrelsen på kontrollgruppen var liten, da rekrutteringen fra akkurat denne klassen var lavere enn fra de andre klyngene (tabell 1). Deltakerne i gruppene hadde liknende kjennetegn.
Intervensjon
Intervensjonen besto av opplæringen i deeskalering slik den er beskrevet i det norske opplæringsprogrammet for personell i møte med aggresjonsproblematikk, kalt «MAP» (se vedlegg 1 for detaljer) (22). Opplæringen i deeskalering er spesifikt utformet for å gi bedre ferdigheter i deeskalering. Deltakerne mottok intervensjonen i et klasserom på høyskolen.
Intervensjonsgruppen gjennomgikk opplæringen i deeskalering etter å ha blitt eksponert for det første testscenarioet (simuleringsscenario A), og før de ble eksponert for det andre testscenarioet (simuleringsscenario B), mens kontrollgruppen gjennomgikk opplæringen etter eksponering for begge testscenarioene (figur 1). Intervensjonen varte i 50 minutter.
Datasamling
Data ble samlet inn i februar (intervensjonsgruppen), august (intervensjonsgruppen) og november (kontrollgruppen) 2019. For hvert av disse tre datasamlingstidspunktene, og for deltakerne i de tre respektive klassene, ble alle data henholdsvis samlet inn i løpet av en periode på fem timer på én dag.
Det primære utfallet av denne studien var endringer i studentenes ferdigheter i deeskalering, mens det sekundære utfallet var endringer i hvordan studentene mestret aggresjon fra pasienter. For å evaluere disse utfallene ble data samlet inn fra to datakilder: koding av videoopptak fra de to simuleringsscenarioene (A og B) pre- og post-intervensjon, og spørreskjemaer for egenrapportering.
Innspilling og koding av videoer av simuleringsscenarioer
Fra deltakernes simuleringsscenarioer ble det samlet inn data på video. Simuleringsscenario A og B besto av to ulike, korte rollespill i et somatisk miljø (vedlegg 2), og omfattet en simulert aggressiv pasient spilt av en erfaren helsearbeider (skuespiller). Scenario A og scenario B hadde hver sin skuespiller. Hver student samhandlet på egen hånd med den simulerte pasienten og ble bedt om å håndtere situasjonen etter beste evne.
Videodataene ble samlet inn i en simuleringslab innredet som et sykehusrom. En forsker betjente videoutstyret fra et kontrollrom i nærheten. Det ble øvd på forhånd for å påse at simuleringsscenarioene fremsto som realistiske. Videoene varte i fire minutter i gjennomsnitt. En vellykket verbal deeskalering kan vanligvis oppnås i løpet av fem minutter (24).
Kodingen av de innspilte videoene pre- og post-intervensjon utgjorde henholdsvis baseline og posttestmålinger. Formålet med disse videoene var å evaluere studentenes ferdighetsnivå i utgangspunktet og effektene av intervensjonen. Pre- og post-videoopptakene utgjorde til sammen 90 videoer. Videoene ble kodet av to eksterne bedømmere som ble blindet både for angivelser av om videoene var tatt opp før og etter opplæringen og av gruppetilordningen. Gjennomsnittsverdier ble beregnet basert på bedømmernes skårer.
Instrumenter
Begge instrumentene ble oversatt til norsk med bruk av tilbakeoversettelse og tospråklig testing (26). Tillatelse til å oversette og bruke instrumentene i denne studien ble gitt av forfatterne.
Engelsk modifisert skala for deeskalering av aggressive atferd – EMDABS
Alle videoene ble kodet med «Engelsk modifisert skala for deeskalering av aggressiv atferd – EMDABS» (vedlegg 3, norsk versjon, [engelsk versjon]). EMDABS er et mål på deeskalerende atferd slik den blir vurdert av en observatør (27). Den er basert på forskning lagt frem av Nau og medarbeidere (28). EMDABS er psykometrisk validert for bruk i både forskning og praksis, og er påvist å ha godt samsvar mellom observatører og høy intern konsistens (27).
Verktøyet er utformet for å måle personalets ferdigheter i deeskalering, og måler ikke utfallet av deeskaleringen. EMDABS har imidlertid blitt foreslått som et nyttig hjelpemiddel for å evaluere effektiviteten av opplæring i deeskalering (27). Skalaen består av sju elementer som skåres på en skala fra 1 til 5. Lavere skår indikerer minst ønskelig utøvelse av deeskalering, mens høyere skår indikerer mest ønskelig utøvelse av deeskalering.
Verktøy for mestringstrygghet i møte med aggressive pasienter
Verktøyet for mestringstrygghet i møte med aggressive pasienter (vedlegg 4, norsk versjon [engelsk versjon]) ble brukt for å måle sykepleierstudentenes grad av trygghet ved håndtering av en aggressiv pasient. Den består av ti elementer som skåres på en skala fra 1 til 11. Lavere skår indikerer mindre trygghet, mens høyere skår indikerer større trygghet.
Dette instrumentet har tidligere vist seg å ha en høy grad av presisjon og intern konsistens (29), og høy reliabilitet (Cronbachs alfa = 0,92) og validitet (29). Det er hyppig brukt i en rekke studier som har målt trygghet i håndtering av aggressive pasienter (30–32).
Studentene ble bedt om å fylle ut spørreskjemaet «Verktøy for måling av mestringstrygghet i møte med aggressive pasienter» på fire tidspunkter for å påvise eventuelle endringer i trygghetsgraden i løpet av studien (figur 1).
Dataanalyse
Dataene ble analysert med SPSS, versjon 24.0. Utfallsvariablene i EMDABS ble analysert som kontinuerlige variabler. De deskriptive analysene inkluderte gjennomsnitt og standardavvik (SD) for kontinuerlige variabler og frekvenser av kategoriske variabler. Krysstabulering av frekvenser ble testet ved hjelp av en kjikvadrattest. Endring innenfor grupper ble undersøkt ved å bruke en paret t-test.
Generell lineær modell (GLM) ble brukt til å modellere ANOVA for gjentatte målinger, testing av forskjeller mellom grupper, tidseffekter og forskjeller mellom grupper i endringer over tid (interaksjonsleddet). Effektstørrelsene ble beregnet for å sammenlikne forskjellen innad i og mellom grupper, ved hjelp av formelen for Cohens d, vurdert opp mot kriteriene liten (d = 0,2), middels (d = 0,5) og stor d ≥ 0,8) (33).
Etiske hensyn
Deltakerne ble informert om studien muntlig og skriftlig, og ga skriftlig samtykke før deltakelsen. De mottok to kinobilletter som vederlag for å delta. Alle studentene ble tilbudt individuell oppfølging dersom de skulle oppleve negative følelsesmessige reaksjoner. Fem studenter tok imot dette tilbudet.
Studien ble godkjent av Norsk senter for forskningsdata (referansenummer 716537) og registrert på clinicaltrials.org (registreringsnummer: NCT03924141).
Resultater
Forbedringer av studentenes ferdigheter i deeskalering
Etter opplæringen i deeskalering utviste studentene i intervensjonsgruppen betydelige positive endringer i sine ferdigheter i deeskalering (p < 0,01). Sammenliknet med kontrollgruppen utviste intervensjonsgruppen bedre ferdigheter i deeskalering etter intervensjonen, som vist av tid x gruppe-interaksjonen p = 0,002 (tabell 2). Effektstørrelsen for forskjellen i ferdigheter mellom gruppene etter simuleringsscenario B var d = 0,8. Betydelige forbedringer ble også påvist i hvert element av EMDABS-skalaen i intervensjonsgruppen (p < 0,01).
Kontrollgruppen utviste en liten nedgang i sine ferdigheter i deeskalering fra pre- til posttest, men denne endringen var ikke statistisk signifikant. Ingen andre signifikante endringer ble observert i kontrollgruppen.
Effektstørrelsene viste en middels til stor effekt på hver av ferdighetene i deeskalering i intervensjonsgruppen, inkludert det samlede gjennomsnittet (d = 0,9). Motsatt ble alle effektstørrelser i kontrollgruppen estimert til å være ubetydelige (d ≤ 0,2) (tabell 2).
Forbedringer av studentenes mestringstrygghet i møte med aggressive pasienter
For begge gruppene ble det observert forbedring av det sekundære utfallsmålet – sykepleierstudentenes mestringstrygghet i møte med aggressive pasienter – etter hvert simuleringsscenario, men den mest betydelige forbedringen fant sted etter opplæringen i deeskalering (tabell 3).
Baseline-målinger viste ingen signifikante forskjeller mellom gruppenes grad av mestringstrygghet i møte med aggressive pasienter. Etter det første simuleringsscenarioet (T2) utviste begge gruppene en nesten identisk økning i selvrapportert grad av trygghet. Gruppene begynte å utvise divergerende utvikling mellom intervallene T2–T3 og T3–T4.
I intervallet T2–T3 gjennomgikk intervensjonsgruppen opplæring i deeskalering før simuleringsscenario B, noe som resulterte i en middels effekt på graden av trygghet (d = 0,6). I kontrast til dette gikk kontrollgruppen direkte til simuleringsscenario B, noe som bare resulterte i en ubetydelig effekt på graden av trygghet (d = 0,1).
I intervallet T3–T4 gikk intervensjonsgruppen videre til simuleringsscenario B, mens kontrollgruppen gjennomgikk opplæringen i deeskalering. I intervensjonsgruppen ble det påvist en liten effekt (d = 0,4) etter at simuleringsscenario B var fullført, mens i kontrollgruppen var det en stor effekt (d = 1,0) etter at opplæringen i deeskalering var gjennomgått.
Ved T4, da alle hadde mottatt intervensjonen, hadde begge gruppene nesten identiske gjennomsnittsskårer for mestringstrygghet i møte med aggressive pasienter.
Diskusjon
Hensikten med denne studien var å teste hvorvidt den 50 minutter lange opplæringen i deeskalering, slik den er fastlagt i programmet «Møte med aggresjonsproblematikk» (MAP), kunne forbedre sykepleierstudentenes ferdigheter i deeskalering og mestringstrygghet i møte med aggressive pasienter. Resultatet tyder på at opplæringen i deeskalering har potensial til å skape slike forbedringer. På grunn av den beskjedne størrelsen på kontrollgruppen i denne studien bør disse resultatene imidlertid tolkes med forsiktighet. Fremtidig forskningsinnsats bør fokusere på å replikere disse funnene med et større utvalg.
I denne studien ble det observert signifikante forbedringer i deeskalerende atferd i intervensjonsgruppen, mens det ikke forekom noen endringer i kontrollgruppen. Omfanget av disse endringene indikerer at disse forbedringene kan ha klinisk betydning (33).
Simuleringsscenarioene inneholdt to ulike situasjoner med ulike skuespillere. Post-testresultatene for intervensjonsgruppen tyder på at studentene var i stand til å omsette kunnskapen de hadde tilegnet seg fra opplæringen i deeskalering, til praksis. De var i stand til å generalisere og anvende sine ferdigheter i en situasjon de ikke hadde fått spesifikk opplæring i. Dette styrker antakelsen om at studentene lærte ferdigheter de faktisk kunne anvende i en ny kontekst. Denne overførbarheten av ferdigheter tyder på at opplæringen kan være klinisk signifikant (34).
I en liknende studie av deeskalering blant sykepleierstudenter fant Nau og medarbeidere (30) en signifikant økning i ferdighetsnivået etter 24 timer med opplæring. Resultater fra vår studie antyder at bare 50 minutters opplæring i deeskalering også kan ha positiv effekt, og at mer opplæring kan forbedre ferdighetsnivået ytterligere. Den korte varigheten av opplæringen i deeskalering i denne studien antyder imidlertid at selv med begrensede ressurser kan man oppnå resultater ved å lære sykepleierstudenter deeskalering. Dette vil kunne være et spørsmål for fremtidig forskning.
Resultatene av denne studien tyder på at eksponering for simuleringsscenarioer alene kan forbedre sykepleierstudenters mestringstrygghet i møte med aggressive pasienter. Begge gruppene opplevde en økt grad av trygghet etter å ha deltatt i det første simuleringsscenarioet.
Det er verdt å merke seg at kontrollgruppen med to simuleringsscenarioer etter hverandre ikke opplevde ytterligere økning i graden av trygghet, men opprettholdt de tidligere nivåene av oppnådd mestringstrygghet i møte med aggressive pasienter. Dette kan tyde på at en høyere dose av simuleringsscenarioer ikke nødvendigvis gir noen ekstra gevinst i form av økt grad av trygghet.
Den største økningen i sykepleierstudentenes grad av trygghet ble funnet da kontrollgruppen gjennomgikk opplæring i deeskalering etter å ha fullført begge simuleringsscenarioene. Dette kan tyde på at en høyere dose av eksponering fremkalt av simuleringsscenarioer øker studentenes mottakelighet for opplæring. Ved slutten av eksperimentet rapporterte kontrollgruppen og intervensjonsgruppen nokså like grader av trygghet, til tross for at de gjennomgikk opplæringen i deeskalering i ulik rekkefølge. Dette tyder på at tillegg av simuleringsscenarioer til opplæringen i deeskalering kan ha en synergistisk effekt på økningen av sykepleierstudentenes mestringstrygghet i møte med aggressive pasienter.
Den samlede kumulative effekten av simuleringsscenarioene og opplæringen i deeskalering var dessuten viktigere enn i hvilken bestemt rekkefølge opplæringen ble gitt. Hvis målet er å oppnå høyest mulig grad av mestringstrygghet i møte med aggressive pasienter, bør imidlertid spesifikk opplæring i deeskalering tas med.
Styrker og begrensninger
Styrken ved denne studien var det randomiserte kontrollerte eksperimentelle designet, som innbefattet vurdering av deltakernes atferd og ferdigheter, og ikke bare bruk av spørreskjemaer for selvrapportering. Videre var det en styrke at bedømmerne ble blindet for deltakernes gruppetilordning.
Studien har likevel flere begrensninger. For det første kan den beskjedne utvalgsstørrelsen ha resultert i mindre robuste parametriske testprosedyrer. Dette kan påvirke reliabiliteten av resultatene og begrense studiens generaliserbarhet. I tidligere studier av opplæring i deeskalering ser vi ofte at det mangler en kontrollgruppe (32). Denne studien ble derfor utført som en klyngerandomisert kontrollert studie for å ta høyde for ukjente variabler som potensielt kan påvirke utfallene. Klyngerandomiseringen førte imidlertid til en ujevn fordeling av deltakere i gruppene, og utvalgsstørrelsene i begge gruppene (spesielt i kontrollgruppen) er relativt små.
Begrensningene forårsaket av den beskjedne utvalgsstørrelsen forsterkes derfor ytterligere av kontrollgruppens relativt beskjedne størrelse. Grunnet praktiske begrensninger pålagt av høyskolen fikk vi kun lov til å rekruttere studenter fra tre sykepleierklasser. Beregninger av utvalgsstørrelser som kunne sikre statistisk meningsfulle resultater, ble derfor ikke utført før studiens gjennomføring.
For det andre ble intervensjonen levert av førsteforfatteren. For å redusere potensiell forutinntatthet deltok forfatteren imidlertid ikke i randomiseringsprosessen og kodingen av videoer, og bare i begrenset utstrekning i den statistiske analysen.
Videre vurderte denne studien ferdigheter i deeskalering i et somatisk miljø. Det ville vært av interesse å undersøke hvorvidt opplæring i deeskalering ville gitt liknende resultater i simuleringsscenarioer som er tilpasset en annen kontekst, for eksempel psykiske helsetjenester. Det kunne også vært interessant å teste om ferdighetene holder seg ved like over tid. Dette kan være et spørsmål for fremtidige studier.
Konklusjon
Resultatene fra denne studien antyder at kort opplæring i deeskalering kan forbedre både studenters deeskalerende atferd og deres mestringstrygghet i møte med aggressive pasienter. Eksponering for simuleringsscenarioer kan bidra til å forbedre sykepleierstudentenes grad av trygghet. Forbedringer av atferd og ferdigheter i deeskalering var imidlertid knyttet til opplæring i deeskalering.
Replikering i fremtidige longitudinelle studier med større utvalg er nødvendig for å øke den statistiske styrken og sikre at resultatene får høyere intern validitet og generaliserbarhet.
Vi vil gjerne få takke deltakerne i studien for deres verdifulle bidrag. Vi retter også en stor takk til Kompetansesenteret for sikkerheits-, retts- og fengselspsykiatri ved Helse Bergen for deres tilrettelegging av studien.
Finansiering
Kompetansesenteret for sikkerheits-, retts- og fengselspsykiatri ved Haukeland universitetssjukehus finansierte oversettelser av instrumentene og den kompensasjonen studentene fikk for deltakelsen.
Interessekonflikter
- Thomas Nag er daglig leder for det norske nasjonale personalopplæringsprogrammet «Møte med aggresjonsproblematikk» (MAP).
- Mette Senneseth er medlem av forskningsgruppen knyttet til personalopplæringsprogrammet MAP.
- Ingen av forfatterne har kommersielle eller økonomiske interesser i MAP.
Åpen tilgang CC BY 4.0.
Hva studien tilfører av ny kunnskap


















0 Kommentarer